This is an example workspace to illustrate the key features of Structurizr, via the DSL, based around a fictional online banking system.
This is an example workspace to illustrate the key features of Structurizr, via the DSL, based around a fictional online banking system.
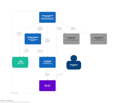
This is a simple (incomplete) example C4 model based upon the financial risk system architecture kata, which can be found at http://bit.ly/sa4d-risksystem

